近年来,免疫检查点抑制剂(ICIs)在胃癌治疗中取得了突破性进展,但仍有大量患者出现耐药或复发。如何精准识别受益患者、如何增强免疫应答,成为临床亟待解决的问题。
近日,复旦大学附属肿瘤医院等团队在 VIEW 期刊发表研究,首次发现 DHX58⁺ SELL⁺ T细胞在增强ICIs疗效中发挥关键作用,为胃癌免疫治疗提供了全新靶点和预测标志物。

免疫治疗的核心在于激活T细胞识别并清除肿瘤。然而,肿瘤微环境中的T细胞常处于“耗竭”状态,丧失持久杀伤能力。
研究表明,T记忆干细胞(TSCM)具有自我更新、持久存活、强免疫重建能力,是抗肿瘤免疫的关键。但目前尚缺乏针对TSCM与胃癌细胞互作的研究模型。
研究团队建立了患者来源的胃癌类器官与自体肿瘤浸润淋巴细胞的共培养系统,模拟真实肿瘤微环境,并测试多种ICI方案
此外,该研究还结合了单细胞RNA测序、TCR测序、全外显子测序及多重免疫组化等技术,系统解析T细胞与肿瘤细胞的互作网络。
PDOs在基因突变谱、免疫标志物表达及药物敏感性方面与原发肿瘤高度一致,验证了其作为体外模型的可靠性。

fig. 1 类器官模型验证
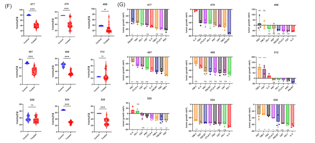
Spearman相关性分析显示,CD62L⁺ T细胞比例与肿瘤生长率呈显著负相关,尤其在ICI敏感患者中,共培养后CD62L⁺ T细胞显著扩增。


fig. 2 活细胞成像及ICI疗效
RNA-seq显示,该类细胞高表达 SELL、TCF7、LEF1、BACH2 等记忆/干细胞相关基因,低表达耗竭相关基因 IRF4,具备持久抗肿瘤能力。

fig. 3 干细胞样T细胞基因特征
CD44⁺ CSCs通过 MIF-CD74/CXCR4 等信号通路,诱导SELL⁺ T细胞向干细胞样状态转化,增强其抗肿瘤活性。


fig. 4 细胞互作圈图、MIF信号轴
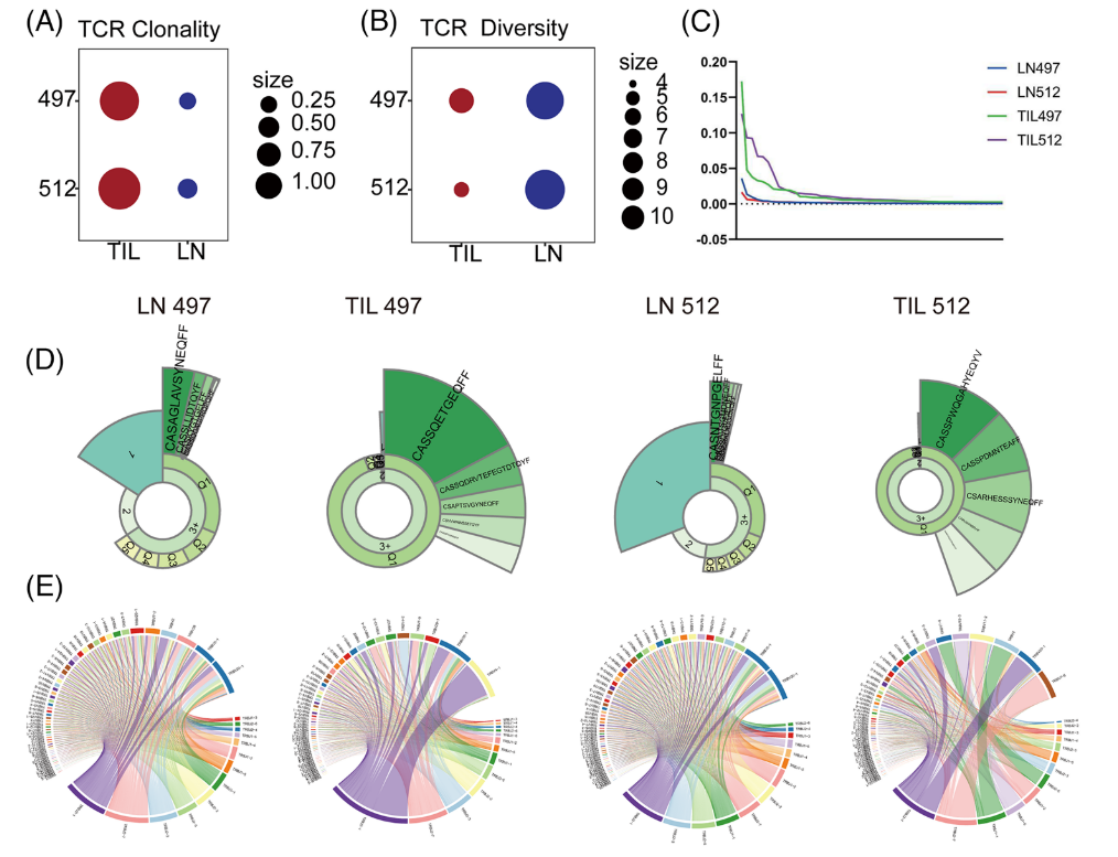
研究团队对患者肿瘤组织和肿瘤引流淋巴结中的T细胞进行了TCR β链高通量测序,主要发现如下:
-
克隆性与多样性差异:肿瘤浸润淋巴细胞(TILs)呈现更高的克隆性(clonality),而淋巴结中的T细胞则具有更丰富的多样性(图5A–B),说明肿瘤局部存在优势克隆扩增。
-
优势克隆富集于肿瘤:密度分析显示,前50个高频TCR克隆在肿瘤组织中占比更高(图5C);按克隆频率分类,肿瘤中前5%和前20%的TCR克隆丰度明显高于淋巴结(图5D),提示寡克隆扩增是肿瘤免疫应答的特征。
-
V-J基因使用差异:Circos图展示,肿瘤中V-J基因片段组合相对集中,而淋巴结中组合更加多样(图5E),进一步支持肿瘤局部T细胞受抗原驱动发生选择性扩增。
-
共享TCR克隆:在患者497和512中,肿瘤与淋巴结之间的TCR共享比例分别为2.7%和3.7%(图5F)。虽然比例不高,但足以说明部分T细胞克隆在两个部位之间存在迁移或共同起源。
-
表型验证:流式细胞术证实,淋巴结中也存在SELL⁺ T干细胞,与肿瘤中的表型一致(图5G)。这意味着淋巴结活检可能作为替代样本,用于评估患者体内抗肿瘤T细胞的潜能,避免直接穿刺肿瘤的风险。


fig. 5 TCR克隆性、多样性、共享比例
mIHC分析显示,预后良好患者中DHX58⁺ SELL⁺ T细胞比例显著升高,进一步支持其作为疗效预测标志物的潜力。


fig. 6 mIHC显示预后良好患者中DHX58⁺ SELL⁺ T细胞比例升高
本研究首次揭示了 DHX58⁺ SELL⁺ T细胞 在胃癌ICI治疗中的核心作用,提出了“CD44⁺ CSCs → DHX58⁺ SELL⁺ T细胞 → 增强免疫应答”的新机制模型。
对临床而言,预测标志物可用于筛选ICI敏感人群,治疗靶点可用于诱导或扩增该类T细胞,提升疗效,此外,还可用淋巴结活检替代,减少组织获取难度。
未来,这一研究需在大规模临床队列中验证其普适性,并探索其在其他实体瘤中的应用潜力。结合基因编辑或细胞治疗策略,或将开启下一代胃癌免疫治疗新篇章。
参考文献:Chen J, Liu Y, Pan H, et al. Enhancement of immune checkpoint inhibitor efficacy by DHX58+ SELL+ T cells in advanced gastric cancer. VIEW, 2026, 20250212.
艾沐蒽专注于免疫驱动医学领域多年,开发的ImmuHub®技术平台方法全面,检测物种多样,建库方法具有灵活性,致力于为各大高校、医院、科研机构、企业等提供优良的科研服务。


ImmuHub®部分科研方向

ImmuHub®适用基因座

部分数据分析结果展示

杭州艾沐蒽生物科技有限公司成立于2016年,是国际前沿的专注于免疫驱动医学技术的国家高新技术企业和专精特新企业。创始人团队来自美国芝加哥大学,在2010年开始使用免疫组基因高通量测序技术开展各种疾病相关研究,于2016年通过自主研发,全国首家推出NGS-MRD血液肿瘤微小残留病(MRD)检测Seq-MRD®,并授权泛生子使用。同时,公司拥有Immun-Traq®肿瘤治疗伴随诊断、Immun-Cheq® 免疫力测评以及ImmuHub®免疫组测序科研服务产品,并布局有基于AI机器学习算法的T-classifier®肿瘤早筛、单细胞测序、新抗原、TCR和抗体发现等平台管线。目前为止发表了60余篇论文,其中包括:The New England Journal of Medicine(IF:158.5), The Lancet(IF:98.4), Nature(IF:65), Signal Transduction and Targeted Therapy(IF:40), Cellular and Molecular Immunology(IF:24), Nature Communications (IF:17)等多篇高分杂志。公司构建几十项发明专利和软件著作权为核心的自主知识产权体系,为医院临床、生命科学研究、新药开发等提供解决方案和产品。艾沐蒽专注于通过解码适应性免疫系统来改变疾病的诊断和治疗,并致力于推进免疫驱动医学领域发展。


