
轮状病毒(RV)是一种全球性传播的人畜共患病病毒,主要引发 5 岁以下儿童及幼龄哺乳动物的急性胃肠炎和腹泻,在中低收入国家死亡率较高,作为一种严重的传染病,研究其对免疫系统的反应尤为重要。
近日吉林农业大学兽医医学院的专家团队在Veterinary Microbiology杂志发表题为“Rotavirus induces mucosal B-cell responses through the TLR3/TRIF and MAVS pathways”的文章,揭示了轮状病毒通过TLR3/TRIF和RIG-I/MAVS信号通路诱导B细胞免疫应答的分子机制。该研究采用了艾沐蒽的ImmuHub® TCR测序分析技术平台,揭示了TRIF通路会影响CD4+T细胞对B细胞的辅助功能,从而调节B细胞免疫。该研究结果为开发广谱、长效的RV疫苗提供了理论依据。

该研究以C57BL/6J背景的野生型(WT)、TLR3⁻/⁻、TRIF⁻/
⁻、MAVS⁻/⁻及TLR3⁻/⁻MAVS⁻/⁻双敲除小鼠为研究对象,采用RV病毒感染的雌性小鼠,感染后10天收集脾脏、肠系膜淋巴结(MLNs)、派尔集合淋巴结(PPs)等样本。

通过TCRβ链高通量测序分析CD4+T细胞受体的克隆多样性及V/J基因使用频率;采用流式细胞术检测不同类型B细胞比例;通过Elisa定量血清抗体水平;免疫荧光观察小肠CD138+IgA+细胞分布;通过骨髓移植实验验证TRIF通路的细胞内在作用。

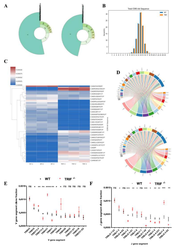
对RV感染后的小鼠CD4+T细胞进行TCR测序。蜗牛图显示,与WT小鼠相比,TRIF⁻/⁻小鼠的“1”环层比例(单克隆T细胞比例)减少,表明TRIF敲除后的CD4+T细胞发生变化(见图1A)。CDR3氨基酸长度分布如图1B所示,主要集中在10-18个AA之间。TRIF⁻/⁻小鼠 CD4+T细胞的CDR3克隆频率显著改变(图1C),TRBV13-2、TRBJ1-2 等V/J基因片段的使用频率降低(图1D-F)。
同时,在RV感染后测定了WT和TRIF⁻/⁻小鼠PPs和脾脏中滤泡辅助性T细胞(Tfh细胞,B细胞激活的关键辅助细胞)的频率。PPs中Tfh细胞比例显著低于WT小鼠(图1E-F)。以上结果提示TRIF通路缺失会影响CD4+T细胞对B细胞的辅助功能。

图1

RV感染后,TLR3⁻/⁻和TRIF⁻/⁻小鼠的脾脏、MLNs、PPs中,生发中心(GC)激活型B细胞比例显著下降(图2);血清中总IgA、IgG1、IgG2a(TRIF⁻/⁻)及 IgG、IgG1(TLR3⁻/⁻)抗体水平显著降低,小肠十二指肠、空肠、回肠的CD138+IgA+浆细胞数量减少(图3)。表明TLR3/TRIF通路是B细胞分化为浆细胞并分泌抗体的关键,该通路的缺失会削弱B细胞分泌抗体的能力。

图2

图3

骨髓移植实验显示,接受TRIF⁻/⁻供体骨髓的受体小鼠,感染RV后 MLNs中GC B细胞的绝对数量显著低于WT供体组(图4),虽频率无差异,但证实TRIF通路对于RV特异性B细胞的积累至关重要。

图4

MAVS⁻/⁻小鼠感染后,MLNs和PPs中GC激活型B细胞比例、PPs 中B220⁺IgA⁺细胞比例,以及脾脏、MLNs中CD138⁺IgA⁺浆细胞比例均显著降低(图5),提示MAVS通路与TLR3/TRIF通路类似,是B细胞免疫激活的重要调控因子。

图5

TLR3⁻/⁻MAVS⁻/⁻双敲除小鼠的PPs中GC B细胞、B220⁺IgA⁺、B220⁺IgG2a⁺细胞比例、血清IgG1水平、以及小肠各段 CD138⁺IgA⁺细胞数量均进一步下降;且脾脏和PPs中Ki67⁺增殖型B细胞比例显著低于WT小鼠(图6)。证实两条通路协同调控B细胞增殖能力,其缺失会导致 B 细胞免疫功能的叠加损伤。

图6
本研究证实了轮状病毒通过TLR3/TRIF和MAVS两条信号通路协同调控B细胞介导的体液免疫:一方面通过影响CD4+T细胞的V/J基因重排和Tfh细胞功能,为B细胞提供充足辅助信号;另一方面直接调控GC B细胞的激活、浆细胞分化及抗体分泌,同时维持B细胞的增殖能力,最终参与病毒清除和抗感染免疫。该研究为设计靶向这两条通路的免疫佐剂或新型RV疫苗提供了理论靶点。
文献来源
Rong-Rong Zhang,et,al.Rotavirus induces mucosal B-cell responses through the TLR3/TRIF and MAVS pathways. Veterinary Microbiology,Volume 314,2026,110910,ISSN 0378-1135.
艾沐蒽专注于免疫驱动医学领域多年,开发的ImmuHub®技术平台方法全面,检测物种多样,建库方法具有灵活性,致力于为各大高校、医院、科研机构、企业等提供优良的科研服务。


ImmuHub®部分科研方向

ImmuHub®适用基因座

部分数据分析结果展示

杭州艾沐蒽生物科技有限公司成立于2016年,是国际前沿的专注于免疫驱动医学技术的国家高新技术企业和专精特新企业。创始人团队来自美国芝加哥大学,在2010年开始使用免疫组基因高通量测序技术开展各种疾病相关研究,于2016年通过自主研发,全国首家推出NGS-MRD血液肿瘤微小残留病(MRD)检测Seq-MRD®,并授权泛生子使用。同时,公司拥有Immun-Traq®肿瘤治疗伴随诊断、Immun-Cheq® 免疫力测评以及ImmuHub®免疫组测序科研服务产品,并布局有基于AI机器学习算法的T-classifier®肿瘤早筛、单细胞测序、新抗原、TCR和抗体发现等平台管线。目前为止发表了50余篇论文,其中包括:The New England Journal of Medicine(IF:158.5), The Lancet(IF:98.4), Nature(IF:65), Signal Transduction and Targeted Therapy(IF:40), Cellular and Molecular Immunology(IF:24), Nature Communications (IF:17)等多篇高分杂志。公司构建几十项发明专利和软件著作权为核心的自主知识产权体系,为医院临床、生命科学研究、新药开发等提供解决方案和产品。艾沐蒽专注于通过解码适应性免疫系统来改变疾病的诊断和治疗,并致力于推进免疫驱动医学领域发展。


